Page 1 sur 2
Perdu sur circuit imprimé éclairage mehano 37000

Publié:
17 Mars 2011, 17:23
par FDG-MASTER
Bonjour je suis perdu dans le cablage du circuit électronique de la machine mehano 37000 deux rails car sur la photo que voici. J'ai remarqué que les resistance sont toutes en commun alors que normalement en règle général, on doit mettre une résitance avant la led d'apres la logique en electronique de ce que l'ont m'a deja dit ou alors, on peut mettre comme sur la platine .Si quelqu'un pourrais m'aider sur ce point car en plus ça fonctionne leur système. C'est ça, que je ne comprends pas du tout.Mon but sur ce post est que je vais digitaliser toute mes machines pour avoir les feux indépendant avec les sorties de fonctions de mes decoders esu ou lenz que j'ai déja préparé .Merci d'avance a toutes les réponse qui pourrons m'aidr a comprendre ce branchement .
Re : Perdu sur circuit imprimé éclairage mehano 37000

Publié:
17 Mars 2011, 18:44
par ti53
Bonjour,
il faudrait, pour t'aider, savoir où sont raccordés les fils.
TF
Re : Perdu sur circuit imprimé éclairage mehano 37000

Publié:
17 Mars 2011, 18:57
par alain.trinquet
Peux tu indiquer quels fils sont soudés à quels endroits du circuit ?
Peux tu faire une photo de l'autre face du circuit ?
Re : Perdu sur circuit imprimé éclairage mehano 37000

Publié:
17 Mars 2011, 21:53
par FDG-MASTER
Bonsoir, ok pas de souci je fait cela je vous envoi la photo du derriere demain
Re : Perdu sur circuit imprimé éclairage mehano 37000

Publié:
18 Mars 2011, 14:13
par FDG-MASTER
Bonjour voici la suite avec la photo de l'arriere le cablage pour le phare jaune c'est a droite et le commun au milieu et le fil de gauche c'est les feux rouge

- 20110318131329.jpg (47.61 Kio) Consulté 8938 fois
Re : Perdu sur circuit imprimé éclairage mehano 37000

Publié:
18 Mars 2011, 20:21
par Skull1
Bonsoir Frédéric,
Si cela peut aider.
Cordialement KD.

- 20110318192130.jpg (36.86 Kio) Consulté 8938 fois
Re : Perdu sur circuit imprimé éclairage mehano 37000

Publié:
18 Mars 2011, 23:12
par Skull1
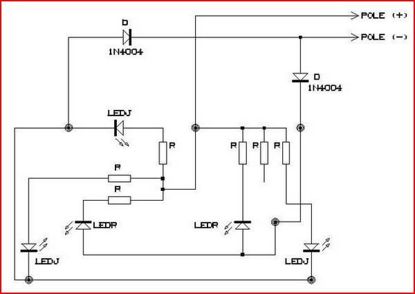
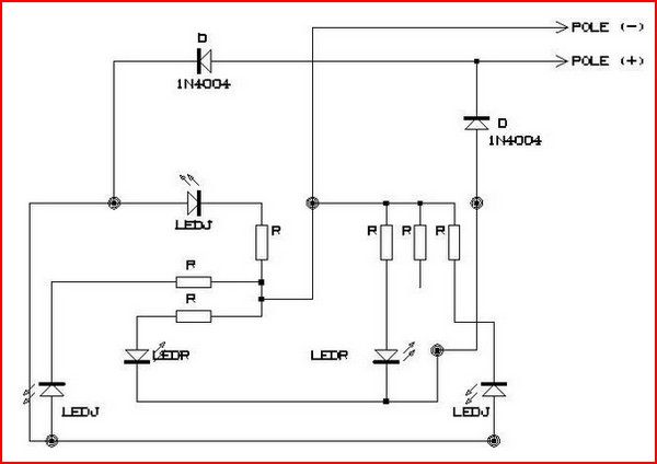
Selon le sens des leds, voici ci-dessous les deux schémas possible.
comme on ne voit pas sur la photo le sens des leds.
Note: je vous ai rajouté 2 diodes 1N4004 pour éviter la cassure des jonctions Leds.
Cordialement Kd.

- 20110318221233.jpg (36.22 Kio) Consulté 8938 fois

- 20110318221234.jpg (35.78 Kio) Consulté 8938 fois
Re : Perdu sur circuit imprimé éclairage mehano 37000

Publié:
19 Mars 2011, 04:35
par FDG-MASTER
Bonjour David revenant de travail de nuit je vous remercie pour ces schéma éléctrique en fait je voulais savoir pourquoi ils ont mis chez mehano les resitances des led en commun car normalement on met toujour en logique les resitance avant la led mais on m'a parlé de winston une loi de resitance apres je ne sais pas merci encore pour ces schemas
Re : Perdu sur circuit imprimé éclairage mehano 37000

Publié:
19 Mars 2011, 18:31
par Skull1
Bonjour Frédéric,
En électronique alim continue, effectivement la résistance précède toujours une (ou) des leds, que ce soit en alimentation asymétrique ou symétrique, cela est la théorie. Mais il arrive, quand pratique selon les besoins, cette théorie est inversée. Que ce soit un groupement parallèle ou série de leds.
Pour plus d'information revoyez la loi d'ohm. Un exemple dans l'image ci-dessous, une led possède une tension et un courant à ces bornes. Alors comment calculer R?

- 20110319173129.jpg (48.38 Kio) Consulté 8964 fois
Re : Perdu sur circuit imprimé éclairage mehano 37000

Publié:
19 Mars 2011, 18:36
par Skull1
Attention, le cas cité ci-dessus, ne comporte qu'une led, pour un groupement // de plusieurs Leds, il faut prendre en compte la puissance absorbée par R, en fonction des courants absorbés par les Leds.