home

Question sur les commandes des appareils de voie

Dans cette rubrique faites nous part de vos réalisations, vos recherches astuces conseils afin que nous puissions tous soit vous aider ou partager ce que vous avez réalisé.

Question sur les commandes des appareils de voie

Messagepar Skull1 » 06 Février 2011, 14:53

Bonjour à toutes et tous,



J'ai besoin d'informations à propos des commandes mécanique d'aiguilles, TJD,(...)

J'ai lu et vu différentes combinaisons pour les déplacements de lames.

Je me suis penché sur la commande par l'utilisation de servos RC avec une interface de gestion en DCC.



Note: Tout le réseau sera équipé en DCC, avec des parties électroniques de réalisation personnelle (...)



Y a t'il des personnes qui utilisent ce genre de commande, êtes-vous satisfait(e), avez-vous rencontré(e) des problèmes lors de l'exploitation.



Merci par avance des vos réponses.



Cordialement, KD.
Avatar de l’utilisateur
Skull1
 
Message(s) : 1
Inscrit le : 21 Janvier 2011, 01:00

Re : Question sur les commandes des appareils de voie

Messagepar Skull1 » 14 Mars 2011, 15:40

Bonjour à tous,



Bien comme je n'ai pas de réponse, je répond a moi-même.

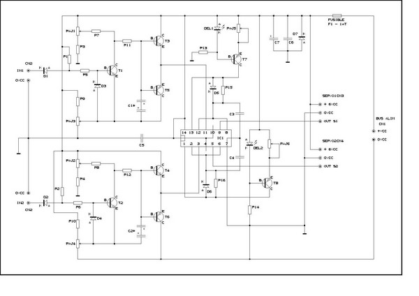
Bien voilà, j'ai réalisé ce montage pour les commandes d'aiguilles, voir autres...

Le principe est simple et permet la commande de deux servos par contact à la masse ( Etat 0 ), sans l'utilisation de Pic, Le mouvement est du type lent.



Voilà une modeste contribution.




20110314144036.jpg
20110314144036.jpg (39.83 Kio) Consulté 3122 fois
Avatar de l’utilisateur
Skull1
 
Message(s) : 1
Inscrit le : 21 Janvier 2011, 01:00

Re : Question sur les commandes des appareils de voie

Messagepar Skull1 » 15 Mars 2011, 03:28

Voilà la suite...
2011031522848.jpg
2011031522848.jpg (43.29 Kio) Consulté 3122 fois

2011031522849.jpg
2011031522849.jpg (58.84 Kio) Consulté 3122 fois
Avatar de l’utilisateur
Skull1
 
Message(s) : 1
Inscrit le : 21 Janvier 2011, 01:00

Re : Question sur les commandes des appareils de voie

Messagepar Skull1 » 15 Mars 2011, 03:29

Et pour finir.
2011031522929.jpg
2011031522929.jpg (50.99 Kio) Consulté 3122 fois

2011031522930.jpg
2011031522930.jpg (80.89 Kio) Consulté 3122 fois
Avatar de l’utilisateur
Skull1
 
Message(s) : 1
Inscrit le : 21 Janvier 2011, 01:00


Retour vers VOTRE RESEAU, VOS REALISATIONS, VOS INTERROGATIONS

Qui est en ligne ?

Utilisateur(s) parcourant ce forum : Aucun utilisateur inscrit et 26 invité(s)